Aarhus Universitets logo
Find
English
Til studerende
Til ph.d.er
Til medarbejdere
Lokal studieportal
Bio- og Kemiteknologi
Lokal ph.d.-portal
Biological and Chemical Engineering
Fælles sider for ph.d.-studerende
phd.au.dk
Lokal medarbejderportal
BCE - Medarbejderportal
Fælles sider for medarbejdere på AU
medarbejdere.au.dk
Institut for
Bio- og Kemiteknologi
Forskning
Forsknings- & udviklingsområder
Eksempler på forsknings- & udviklingsprojekter
Forskningscentre
Faciliteter
Publikationer
Innovation
Uddannelse
Ingeniøruddannelser ved AU Engineering
Ph.d.
Adgangskursus til ingeniøruddannelserne
Suppleringskurser
Samarbejde
Erhvervskandidat
Samarbejde om forskning & innovation
Samarbejde med ingeniørstuderende
Eksempler på erhvervssamarbejde
Myndighedsbetjening
Tilbud til skoler og gymnasier
Praktikanter / Interns
Erhvervskontakt
Om instituttet
Kontakt
Organisation
Medarbejdere
Job and career
Ledige stillinger
Alumne
Aktuelt
Nyheder
Arrangementer
Lectures
Du er her:
Institut for Bio- og Kemiteknologi
Om instituttet
Organisation
Om instituttet
Kontakt
Organisation
Medarbejdere
Job and career
Ledige stillinger
Alumne
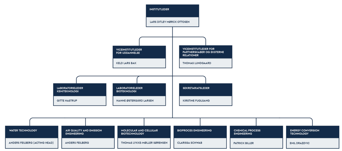
Organisationsdiagram
Revideret 16.01.2025
-
AU Engineering