Aarhus University logo
Find
Dansk
For students
For PhDs
For employees
Local study portals
Biological and Chemical Engineering
Local PhD portal
Biological and Chemical Engineering
Pages for all PhD students
phd.au.dk
Local staff information
BCE - Staff portal
Pages for staff members at AU
medarbejdere.au.dk/en/
Department of
Biological and Chemical Engineering
Research
Key areas in research & development
Examples of research & development projects
Research centres
Facilities
Publications
Innovation
Engineering degree programmes
Engineering degree programmes for international students
PhD
Collaboration
[Translate to English:] Erhvervskandidat
Research & Innovation Collaboration
Collaboration with engineering students
Examples of business collaboration
Research-based public sector consultancy
Interns
Business contact
About the department
Contact
Organisation
Employees
Job and career
Vacant positions
Alumni
Currently
News
Events
Department of Biological and Chemical Engineering
About the department
Organisation
About the department
Contact
Organisation
Employees
Job and career
Vacant positions
Alumni
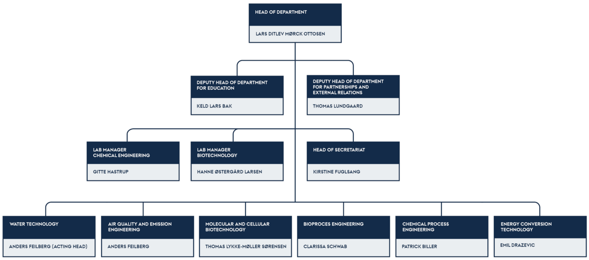
Organisation Chart BCE
Revised 31.03.2026
-
AU Engineering